YAMAHA NS-1000MM 3WAYネットワーク改修&バスレフ化スピーカー Yahoo!オークション - YAMAHA NS-1000MM 3WAYネットワーク改修&バスレ
(4149件)
Pontaパス特典
サンキュー配送
19140円(税込)
192ポイント(1%)
Pontaパス会員ならさらに+1%ポイント還元!
送料
(
)
4142
配送情報
お届け予定日:2026.05.03 19:55までにお届け
※一部地域・離島につきましては、表示のお届け予定日期間内にお届けできない場合があります。
ロットナンバー
29555280818
お買い物の前にチェック!
Pontaパス会員なら
ポイント+1%
ポイント+1%
商品説明










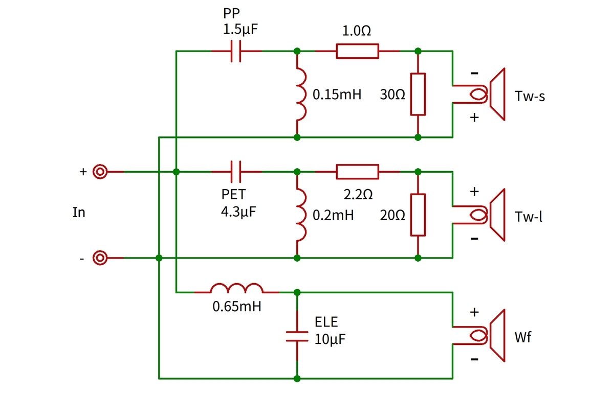
ヤマハのブックシェルフ型スピーカー「NS-1000MM」です。\r\r以下の改修を施しています。\r・ 3WAYネットワーク搭載\r・ 配線の引換え\r・ バスレフの新設\r・ ウーファーコーンの共振低減\r・ バインディングポストの交換\r・ バッフルの補強\r\rこのスピーカーは一見3ウェイですが、内部のパッシブネットワークは2ウェイ構成で鳴らしています。\rこれを撤廃し、専用設計のPCBに3ウェイクロスオーバーを新規構築したスピーカーとなります。(写真9枚目右下)\rHFには東信工業製、MFにはパナソニック製フィルムコンデンサを採用。\rMF3次とLFはニチコン「MUSE」とエルナー製音響向け電解コンデンサを搭載。\rHFのコイルは空芯。抵抗器はすべて無誘導性です。\r\r上記に伴い、内部配線もすべて新設しています。\r\r背面にバスレフポートを新設しています。(写真5枚目上)\rオール樹脂製ダクト。共振周波数は80Hz付近です。\r\rウーファーのコーンの裏側の一部にラバー片を張り、中音に現れる共振を低減しています。\r\r背面のバインディングポストは、同形の新しいものに換装しています。(写真9枚目左下)\r\r前面バッフルの内側に桧材を充てて補強しています。\r\r-----\r\rキャビネット外観は、角部に小さな打痕(写真6枚目)、サイドの一部に擦り傷(7枚目)がありますが、全体的には美麗な部類です。\r前面ネットにも穴や剥がれはありませんが、ゴム製ダボが若干劣化しています。\r\r-----\r\rフィルター回路を各々セパレートし専用回路とした、「真・3ウェイ」の1000MMです。\r\r音のバランスをフラットに寄せる調整をしています。\r高音は、ツイーターの性能由来である耳に不快な特定周波数のピークを、専用のフィルターで抑えています。\rまた、ウーファーとミッドレンジで中音域を少し持ち上げています。\r\r低音域をリアバスレフで補完するようにしています。\r今回は試験的に、現代的な長大単一ダクトを採用。体積らしからぬ太い低音が出る反面中音域もある程度一緒に出ますので、気になる場合は背面に吸音材を置くなど調整してください。\r\r外観が中古のなかでは比較的綺麗な個体で、前面ネットが破れず綺麗に残っているのも貴重です。\r\r-----\r\r主な定格\r・ 寸法:150W x 275H x 180D mm\r・ インピーダンス:6Ω
| カテゴリー: | テレビ・オーディオ・カメラ>>>スピーカー・ウーファー>>>スピーカー |
|---|---|
| 商品の状態: | やや傷や汚れあり","目につく傷や汚れがある |
| ブランド: | YAMAHA |
| 配送料の負担: | 送料込み(出品者負担) |
| 配送の方法: | 佐川急便/日本郵便 |
| 発送元の地域: | 神奈川県 |
| 発送までの日数: | 1~2日で発送 |
レビュー
商品の評価:




4.5点(4149件)
- たかひかり
- 卒業式入学式が控えているので購入。訳ありとありましたが、特に気になる点はありませんでした。若干スリムな作りではあるので、家で慣らしておこうと思います。別売りのシューズ袋もスリッパと同じ生地でシンプルな感じでよかったです。
- neiko-tan
- 履きやすくて可愛い!サイズ感は、何気なく男性客にも出してましたが履けてたました
- あけっち2788
- 1/28に注文し、2/7に到着しました!待ちに待っていたので、ワクワクしながら開封しました。手触りもよく、本当にふわもこスリッパです。 サイズは、やはり少し小さめのようでしたが、フィットしてなかなかの履き心地です。通常の靴のサイズが23センチの私がSサイズでピッタリでした。まだ寒い日が続くので、このスリッパで少しでも暖かく過ごしたいと思います。195827
- あいばん117
- とても暖かくて履き心地が良くて気に入っていたのですが使用し始めて1ヶ月位で底が割れてしまいました。とてもがっかりです。
すべて見る
お店の情報
7,367
連絡・応対
4.3
配送スピード
4.3
梱包
4.3










